首页
|
医院概况
医院概况
现任领导
交通指南
|
就医指南
预约挂号
特需门诊
楼层分布
健康管理中心
E院服务
专家门诊
普通/专科门诊
住院须知
|
学科及专家
学科介绍
专家介绍
|
科研及教育
科室介绍
科研动态
通知与下载
常用链接
进修教育
|
医院动态
院务公开
采购公告
采购结果公示
新闻中心
|
公卫平台
OA平台
公卫邮箱
院长信箱
公卫报
|
专题网站
党建园地
伦理委员会
红十字专栏
图书馆
药物临床试验机构
|
人才招聘
人才招聘
|
SHEID研究所
SHEID研究所
|
氩气刀技术了解公告(第二次)
党委办公室2025年中层干部支部书记培训班服务项目询价会议公告
审计办公室 示范性研究型病房审计服务项目审计金额 调整公告
安保部2026年虹口院区物联网消防远程监控系统服务项目比价会议公告
安保部2026年金山院区物联网消防远程监控系统服务项目比价会议公告
后勤保障部两院区电梯维保项目 介绍会公告
后勤保障部危废打包、运输、处置招标项目 介绍会公告
后勤保障部金山院区一般废弃物打包、运输、处置项目 介绍会公告
电话:021-37990333
OA平台
邮箱:mail.shaphc.org
院务公开
院务公开
采购公告
采购结果公示
采购意向公开
新闻中心
图片新闻
院务公开
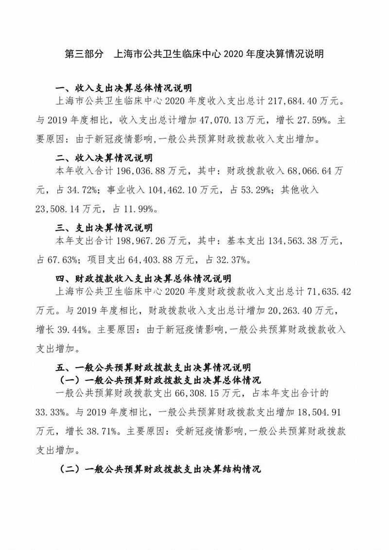
上海市公共卫生临床中心2020年度决算