首页
|
医院概况
医院概况
现任领导
交通指南
|
就医指南
预约挂号
特需门诊
楼层分布
健康管理中心
E院服务
专家门诊
普通/专科门诊
住院须知
|
学科及专家
学科介绍
专家介绍
|
科研及教育
科室介绍
科研动态
通知与下载
常用链接
进修教育
|
医院动态
院务公开
采购公告
采购结果公示
新闻中心
|
公卫平台
OA平台
公卫邮箱
院长信箱
公卫报
|
专题网站
党建园地
伦理委员会
红十字专栏
图书馆
药物临床试验机构
|
人才招聘
人才招聘
|
SHEID研究所
SHEID研究所
|
口腔器械及耗材采购公告(第二次)
信息管理部金山院区智慧病房信息化建设项目 介绍会会议公告
检验项目外送检测服务项目购置前期论证(第二次)
体外诊断试剂采购公告(第二次)
生殖道病原体五项核酸检测试剂盒采购公告(第二次)
可溶四项联合检测试剂盒采购公告(第二次)
智能医学研究平台建设及在多中心临床研究应用系统EDC项目介绍会公告
手术器械采购公告(第二次)
电话:021-37990333
OA平台
邮箱:mail.shaphc.org
院务公开
院务公开
采购公告
采购结果公示
采购意向公开
新闻中心
图片新闻
院务公开
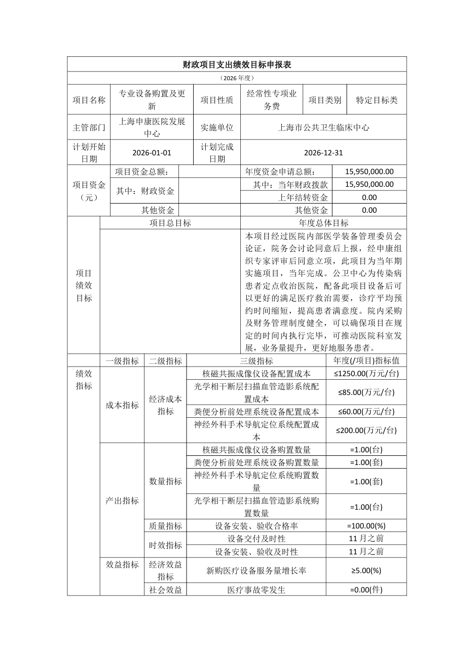
上海市公共卫生临床中心2026年度项目绩效目标汇总表
【摘要】: 上海市公共卫生临床中心2026年度项目绩效目标汇总表
上海市公共卫生临床中心2026年度项目绩效目标汇总表.pdf